or any developing nation Small and Medium Enterprises (SMEs) are acknowledged as the backbone for the county economy and Small and Medium Enterprises (SMEs) are acknowledged as the backbone to any economy as they are significant contributors to employment and economic growth [1]. Generally, SMEs account for the largest proportion of established businesses in most of the developing nations. As a developing country Sri Lanka has more than 80 percent employer firms, contributing to Gross Domestic Production (GDP) and generating more than 70 percent of employment [2]. Therefore, country economy has badly effected with the performance of SMEs in the country [3,4].
Lack of using information and communication technologies is one of the main barriers to SME development. This is more critical when local organizations make difficulties to adopting to advance communication technologies with the respective industry [5][6][7][8].E-commerce evolution is related to rapid perfection of information technologies, the growing possibilities of their adoption in various areas, and the decrease of their usage cost and nowadays it not just to take a competitive advantage but as a necessity [9]. Further ICT based E-commerce provides many advantages to both buyer and seller in the business in globally [10].
According to [11]improve SME performance technology playing an important role in Sri Lanka. E-commerce is a technology used to do businesses in digital communication media and it integrates different business components together. Therefore, according to the literature studies the main research questions is compiled as determine the influence of Information Technology factors to the adoption of Electronic Commerce among Small and Medium Scale manufacturing enterprises in Sri Lanka and to identify the effects on organizational performance by adopting to Electronic Commerce. To address this main question following specific objectives are being identified to address. To address this main issue and sub-questions are as follows,
Ecommerce adoption among manufacturing sector Small and Medium sector enterprises in Sri Lanka.
Technology factors for adoption of electronic commerce in Small and Medium sector manufacturing enterprises in Sri Lanka. 3. To determine the influence of E-commerce adoption on organization performance. 4. To derive a model from Information technology factors to E-commerce adoption and E-commerce adoption to organization performance.
A questionnaire-based survey is conducted and modeled in Structural Equation Modeling (SEM). In the following section under methodology data collection and analysis part will be discussed in detail.
A questionnaire-based survey is conducted for data collection and modeled in Structural Equation Modeling (SEM). Initially, after data cleaning process reliability and validity of the data is checked and achieved the goodness of data and contracts under Exploratory Factor Analysis (EFA). Then Confirmatory Factor Analysis (CFA) is executing to check the model goodness of fit.
SEM is a collection of statistical techniques that can be used to confirm a theory hypothesized on a phenomenon [12,13]. To confirm a theory. SEM is developing and validates a set of models consisting interrelated structural relationship among theoretical contracts and indicator variables [12]. The theoretical contracts refer to unobservable factors that are used to describe the phenomenon explained by the theory.
Those theoretical contracts are represented by observable indicator variables [12]. In this study initially, Exploratory Factor Analysis (EFA) has been conducted and followed with Confirmatory Factor Analysis (CFA).
In this study relative advantage of the technology is identified as the main factor [10, 14-24] and is measured using 5 five items in questionnaire and Ease of use of the technology is measured as compatibility [10,14,15,19,21,22,25] and simplicity [3,16,21,23,[26][27][28][29] and measured using four items. Further information and Network Security [7,[30][31][32][33][34] provided in the e-commerce solution is also found as a factor to be considered in e-commerce adoption. Which is measured using three items in the questionnairebased investigation.
Further the E-commerce adoption [14,22,[35][36][37][38][39] and organization performance [20,24,[40][41][42][43][44]
For data collection, a questionnaire is developed according to the theoretical framework and validated through a pilot test. In the pilot test sample from the population, academic and industry respondents were used to collect data and modified the questionnaire according to the results of it. The sampling method of the study used is a nonpropositional stratified random sampling. Unit of respondent is the owner for the SME or official nominated by the owner of the organization to represent the organization. Respondents of the study the study population is identified as the organizations under SME category are who are registered under Board of Industries (BOI) of Sri Lanka. BOI is the governmentowned organization for SME industries in the county [45]. According to the industrial development board total population is 980 [46]. According to [47]sample is 258 To get expected responses, 640 questionnaires were sent and 286 responses were received. Out of that responded with missing values and extreme answers 20 responses were removed and 266 responses were finalized for the analysis. The responding percentage is 44 percent.
Confirmatory factor analysis (CFA) is a sort of basic SEM model that works explicitly with measurement models; that is, the relationship between observed measures or indicators (e.g., test things, test scores, social perception appraisals) and latent factors or variables. The objective of latent variable measurement models (i.e., factor analysis) is to set up the number and nature of factors that represent the variety and covariation among set of variables. A factor is an observable variable that impacts in excess of one observed measure and which represents the relationship among these observed measures. At the end, the observed measures are intercorrelated because they share a typical reason (i.e., they are impacted by the same fundamental construct); if the latent construct was partial led out, the intercorrelations among the observed measures would be zero. Along these lines, a measurement model, for example, CFA gives a more parsimonious understanding of the covariation among an indicator of markers in light of the fact that the number of factors is not exactly the estimated factors at the EFA [48].
According to the literature proposed framework showed in figure I. The study assessed the reliability of individual items by examining their internal consistency values through computing the construct reliability, Average Variance Extracted (AVE) and Cronbach's Alpha values. Table 1portrayed the reliability of the each of the constructs. This AVE values are extracted before the measurement model in SEM and this has been developed in the measurement model and followed with the structural model in CFA. [49].According to [12]and The Cronbach's Alpha value should exceed the threshold of 0.70. The results in Table I indicated that the construct reliability and it is acceptable. The next step is to examine the Composite Reliability (CR) as well as converged and discriminant validity. CR value is more than 0.774 in this study and according to [50] it should be more than 0.6 in order to achieve the minimum reliability and internal consistency of latent constructs. AVE should be more than 0.5for adequate the convergent validity [12]. In this analysis AVE is more than 0.50for each construct and it is acceptable. According to [50] the diagonal values (in bold) is the square root of AVE (as shown in table2) while other values are the correlation between the respective constructs. The discriminant validity for all constructs is achieved when a diagonal value (in bold) is higher than the values in its row and column. Therefore, in the study discriminate validity is achieved.
As statistics shows the goodness of data through table I, measurement model can be configured.
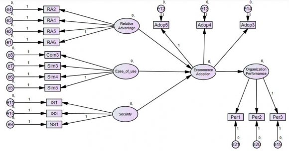
Figure II shows the measurement model for the study. In this study absolute fit indicate using Root Mean Square Error Approximation (RMSEA) which is an index of the difference between observed covariance matrix which denote the model [51]. RAMSEA is a good fit indicator when the sample size is large. The incremental fit is measured using Comparative Fit Index (CFI). CFI is good even with a small sample and it assumes that all latent variables are uncorrelated (null/independence model) and compares the sample covariance matrix with this null model [52]. To test the parsimonies fit, mourned chi-squared is used. This is simple ratio of chisquared to degree of freedom [12]. Incremental Fit CFI A cut-off criterion of CFI ? 0.90 [12,[55][56][57] Parsimonious fit Chi-square(X 2 )/df Less than 5.0 [50,55] According to the validity types and its upper limits this model is acceptable. Therefore, it is evident that relative advantage of the technology, Ease of use of the technology and Security of E-commerce is considered as significant factors to be consider in E-commerce adoption.
In the figure II, structural model of the study shows, and all the fit indexes are acceptable, and the model fit is achieved.
According to the structural model it can see estimated coefficients are .20, .07 and .35 for Relative advantage, Ease of use and security respectively. The sizes of this coefficients are indicating that providing more security with the existing technical solutions has highest impact on adoption and relative advantage is average and ease of use has very small effect. Further .10 a small effect from E-commerce adoption to organization performance is indicated in the model. Therefor in this study if this study takes observed values for supervision following equations can be derived.
Importance of SME development is significant for a developing country and it's is heavily integrated with the development of digital economy. A large proportion of digital economy depends on the level of adoption to ICT based E-commerce solutions. That enable countries to be more competitive in the respective market and access to global economies in all aspects. This paper explores the factors effecting to the adoption of E-commerce in specialized in Information Technology Factors in manufacturing sector SMEs in Sri Lanka. Research results show that SME sector industries have positive influence towards e-commerce adoption and it is affected by Information technology factors. Basically, Relative Advantage of the technology is identified as significant factor to be consider along with Ease of use to the e-commerce solution through compatibility of the existing technology and newly adopting technology and simplicity of the technology. According to results main barrier is identified as information and network security concerns when adopting to e-commerce solution. Therefore, providing a secure communication and building trust among uses or adopters in e-commerce will improve the adoption.
The limitations of the research can be observed in a small number of SME (N=266) as well as in the selected factors. In Sri Lankan context only, few SME industries are registered under Board of Industries as many industries are falling under Micro scale organization. Yet, since the SME owners that have participated in this research are those who have expressed interest in cooperation in this context, obtained results can be used for future research. Furthermore, feedback for the questionnaire is positive and responds were much satisfied with the quality and the content of the questionnaire. In this study there is no moderation effect is considered in the relationship between E-commerce adoption and organizational performance. But according to the literature proper governance of technology or e-commerce solution use would moderate the relationship and improv the organization performance.

![commerce Adoption = 0.35(Security) + 0.20(Relative Advantage) + 0.07(Ease of use) Similarly, predicted values for Organization performance Y Organization performance = 0.10 [ (0.35(Security) + 0.20(Relative Advantage) + 0.07(Ease of use)]IV.](https://testing.computerresearch.org/index.php/computer/article/download/1818/version/101285/4-Development-of-Electronic-Commerce_html/23111/image-3.png)

| Construct | No. of Items | AVE | CR | Cronbach's Alpha | ||||
| Organization Performance | 3 | 0.690 | 0.869 | 0.867 | ||||
| Relative Advantage | 4 | 0.525 | 0.815 | 0.813 | ||||
| Ease of Use | 4 | 0.521 | 0.812 | 0.784 | ||||
| Security | 3 | 0.578 | 0.803 | 0.774 | ||||
| E-commerce Adoption | 3 | 0.535 | 0.774 | 0.767 | ||||
| The reliability of data is measured using | ||||||||
| Cronbach's | alpha. | It | indicate | the | average | |||
| intercorrelation between items and number of items | ||||||||
| Validity Type | Criteria | Description | Literature | |||
| Absolute fit | RMSEA | Upper limit should be less than 0.08. is | ||||
| the good fit. | ||||||
| implicity | Security | Adoption | Organization Performance | ?AVE | ||
| Relative_Advantage | 1.000 | .588 | .623 | .457 | .359 | .831 |
| Compatibility_Simplicity | .588 | 1.000 | .722 | .481 | .132 | .725 |
| Security | .623 | .722 | 1.000 | .458 | .191 | .722 |
| Adoption | .457 | .481 | .458 | 1.000 | .203 | .760 |
| Organization Performance | .359 | .132 | .191 | .203 | 1.000 | .731 |
A stageoriented model (SOM) for e-commerce adoption: a study of Saudi Arabian organisations. Journal of Manufacturing Technology Management 2015. 26 p. .
The Impact of Customer Trust and Perception of Security Control on the Acceptance of Electronic Commerce. International Journal of Electronic Commerce 2003. 7 p. .
Assessing Reliability and Stability in Panel Models. Sociological Methodology 1977. 8 p. 53.
E-COMMERCE ADOPTION LEVELS AND APPLICATIONS AMONG MANUFACTURING SMEs IN KENYA. International Journal of Economics, Commerce and Management 2015. 3 p. 11.
Structural Equation Modelling: Guidelines for Determining Model Fit. Electronic Journal of Business Research Methods 2008. 6 (8) .
Structural Equation Modelling: Guidelines for Determining Model Fit. Electronic Journal of Business Research Methods 2008. 6 p. 18.
Extending UTAUT2 To Explore Consumer Adoption Of Mobile Payments. UK Academy for Information Systems Conference Proceedings, (United Kingdom
Model for Electronic Commerce Adoption for Small and Medium Sized Enterprises. International Journal of Innovation, Management and Technology 2012. 3 p. 5.
The role of owner/manager in adoption of electronic commerce in small businesses: The case of developing countries. Journal of Small Business and Enterprise Development 2013. 20 p. .
Adoption of new information technologies in rural small businesses. Omega 1999. 27 p. .
Productivity improvement through lean tools in a Sri Lankan small and medium enterprise: A case study. 2016 Manufacturing & Industrial Engineering Symposium (MIES), 2016. p. .
Improving Innovation Capability Trough Creativity and Knowledge Sharing Behavior. IOP Conference Series: Materials Science and Engineering 2018. 434 p. 12242.
The Impact of Internet Adoption on SME performance in Sri Lanka: Development of a Conceptual Framework. International Journal of Arts and Commerce 2016. 4 p. 14.
SME EIS adoption: Towards development of EIS for SMEs in Sri Lanka. 2014 14th International Conference on Advances in ICT for Emerging Regions (ICTer), 2014. p. .
Reporting Structural Equation Modeling and Confirmatory Factor Analysis Results: A Review. The Journal of Educational Research 2006/07/01 2006. 99 p. .
Electronic commerce adoption by SMEs in Singapore. Proceedings of the 34th Annual Hawaii International Conference on System Sciences, (the 34th Annual Hawaii International Conference on System Sciences) 2001. p. 10.
Innovation characteristics and innovation adoptionimplementation: A meta-analysis of findings. IEEE Transactions on Engineering Management 1982. 29 p. .
Electronic commerce adoption, entrepreneurial orientation and small-and mediumsized enterprise (SME) performance. Journal of Small Business and Enterprise Development 2014. 21 p. .
Adoption of e-commerce applications in SMEs. Industrial Management & Data Systems 2011. 111 p. .
SMEs in Developing Countries Face Challenges in Adopting e-commerce Technologies. 2007 Inaugural IEEE-IES Digital EcoSystems and Technologies Conference, 2007. p. .
Availability of ecommerce support for SMEs in developing countries. ICTer, 2008. 1.
An empirical assessment of the antecedents of electronic-business implementation and the resulting organizational performance. Internet Research 2016. 26 p. .
Small firm e-business adoption: a critical analysis of theory. Journal of Enterprise Information Management 2009. 22 p. .
An Empirical Study of Determinants of E-Commerce Adoption in SMEs in Vietnam: An Economy in Transition. J. Glob. Inf. Manage 2012. 20 p. .
The Potential of E-commerce for SMEs in a Globalizing Business Environment. Procedia -Social and Behavioral Sciences 2014/09/15/ 2014. 150 p. .
The evaluation of e-commerce impact on business efficiency. Baltic Journal of Management 2008. 3 p. .
Supporting and inhibiting factors of e-commerce adoption: Exploring the sellers' side in Indonesia. 2016 International Conference on Advanced Computer Science and Information Systems (ICACSIS), 2016. p. .
An empirical investigation of green initiatives and environmental sustainability for manufacturing SMEs. Journal of Manufacturing Technology Management 2019. 30 p. .
The Effect of Market Orientation as Mediator to Strategic Planning Practices and Performance Relationship: Evidence from Malaysian SMEs. Procedia Economics and Finance 2012. 4 p. .
Determinant Factors of Ecommerce Adoption by SMEs in Developing Country: Evidence from Indonesia. Procedia-Social and Behavioral Sciences 2015/07/03 2015. 195 p. .
E-commerce adoption by SMEs in developing countries: evidence from Indonesia. Eurasian Business Review April 01 2017. 7 p. .
ICT Adoption in Small and Medium Enterprises: an Empirical Evidence of Service Sectors in Malaysia. International Journal of Business and Management 2009. 4 p. 15.
Building trust for online shopping and their adoption of e-commerce. International Conference on Information Society, 2012. 2012. i-Society. p. .
A survey of trust in internet applications. IEEE Communications Surveys & Tutorials 2000. 3 p. .
E-business adoption and application portfolio management in remanufacturing small and medium enterprises. 2016 International Conference on Informatics and Computing (ICIC), 2016. p. .
An Introduction To Electronic Commerce. INTERNATIONAL JOURNAL OF SCIENTIFIC & TECHNOLOGY RESEARCH 2013. 2 p. 4.
Technological and organizational factors influencing the e-commerce adoption by Indonesian SMEs. 2012 IEEE International Conference on Management of Innovation & Technology (ICMIT), 2012. p. .